众所周知,聚变反应会不断的消耗燃料粒子,所以现在的托卡马克装置乃至未来的聚变堆都需要不断的补充燃料以维持聚变反应。目前,托卡马克装置的加料方式主要有:喷气注入,超声分子束注入,弹丸注入。喷气注入和超声分子束注入都是将聚变燃料(H2、D2、T2)以气体形式注入托卡马克装置,由于气体分子定向速度较低,发散角大,从而导致加料效率低下。弹丸注入是将燃料气体通过低温技术冷凝成固态弹丸后,高速注入到等离子体中实现加料,获得更高的加料效率。
弹丸的制造是应用气-固相变的原理:当某气体被降温至其三相点温度以下,其压力又高于该温度下的固相蒸汽压,则气体被低温凝华成固体。利用液氦致冷器将核聚变燃料气体低温快速凝华成固体,通过气动推进加速抑或转盘离心加速,使弹丸以极其快的速度(最高可到几千米/秒)注入到等离子体中,实现等离子体芯部加料。弹丸注入大幅度地提高加料效率,并形成等离子体密度的中心峰化分布,从而大大地改善等离子体的粒子和能量约束性能,成为等离子体密度时空分布控制的最有效的技术手段。
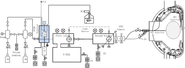
弹丸注入是一个综合高真空、低温、测量、加速动力学和控制等多学科的高技术研究。世界各大托卡马克装置都在研究和利用弹丸注入系统开展加料和相关物理实验。等离子体所与俄罗斯培林实验室合作,为EAST建成了国内第一套能够实现长时间稳态注入的弹丸注入系统,并已经成功开展了芯部加料实验,极大的提高了加料效率。第二套更高频率的弹丸注入系统正在研制之中。弹丸注入系统的运用将为EAST实现长脉冲、高参数的等离子体运行提供可靠的手段。

弹丸注入系统示意图